Глаза Моссада у подчиненных Колокольцева
МВД РФ работало с компанией, представляющей израильского разработчика, тесно сотрудничающего с Моссадом. Возможные посредники, которых, к тому же обвиняют в мошенничестве, задержаны.
Следственный комитет России возбудил уголовное дело о мошенничестве в отношении главы и основателя IT-компании "Лан-Проект" Сергея Крохина. Еще одним фигурантом является сотрудник той же фирмы Антон Евргащенков. Их подозревают в хищении 25 млн рублей на госконтрактах с МВД.
Ситуация связана с поставками для МВД аппаратно-программных комплексов для анализа данных мобильных устройств, но вопиющим является не только этот факт. "Лан-Проект", с которым сотрудничали наши правоохранители - дистрибьютор израильской фирмы Cellebrite, которая тесно работает с израильской разведкой Моссад и другими спецслужбами западного мира.
Какие данные могли утечь в руки Моссада, учитывая, что Израиль - союзник США, да еще в контексте идущей СВО по защите Донбасса - одному лишь Богу известно.
Кто поможет иностранной разведке
Читайте по теме: Фитнес-блогеры Чекалины обвиняются в выводе 250 миллионов рублей за границу через подложные документы
Представители силовых структур словно воды в рот набрали - будто они и не в курсе, что "Лан-Проект" представлял на российском рынке интересы Cellebrite. Учитывая огромные риски для репутации, и, главное, безопасности - можно понять, почему.
Достоверно известно, что Cellebrite, среди прочего, работал с американской полицией и ФБР, занимался спорами, связанными с шифрованием данных корпорации Apple - взламывал айфоны для спецслужб США.
Правда, изначально участие Cellebrite в работе с ФБР скрывалось, известно об этом стало позже. Дело осложняло еще и то, что действия спецслужбы вместе с услугами компании могли нарушать Четвертую поправку США (запрещает оперативные действия без достаточных оснований и доказательств). Если на это шли в Штатах, что говорить о самих Штатах, прослушивавших экс-канцлера Германии Ангелу Меркель и других мировых лидеров?
Прочитать об этом сотрудничестве можно где угодно, включая англоязычную "Википедию" - это секрет Полишинеля.
Apple и без того имеет к ним доступ, а ведь такие аппараты - едва ли не у каждого второго российского госслужащего. А глазами и ушами Cellebrite и их партнеров могла быть "Лан-Проект", живущая на бюджетные деньги от МВД?
Самое "забавное", что задержанный сотрудник "Лан-Проекта" Антон Евгращенков на международных выставках подписывался, именно как представитель компании Cellebrite.
Мы бы и вовсе могли не узнать о ситуации, если бы возбужденное дело о мошенничестве не было уже вторым, открытым в отношении Сергея Крохина и начальника отдела криминалистической техники и специальных программных устройств его структуры Антона Евгращенкова.
Оказалось, подобное же было возбуждено еще летом минувшего года, примерно по тем же основаниям - нарушения госконтракта и предполагаемые хищения.
В новом же эпизоде, по версии следствия, Крохин и Евгращенков знали, что не смогут поставить полиции оборудование в указанной конфигурации, но якобы сформировали умысел на хищение средств путем обмана и предоставление менее ценного товара.
Т.е. не только могли быть глазами и ушами западных разведок, но еще и накалывали отечественную полицию. А из высших чинов, включая министра Владимира Колокольцева, якобы никто и не думал об этом?
Читайте по теме: Сергей Мардан назвал Поклонскую «предателем Христа» после её смены имени
Исполнять не обязательно
"Лан-Проект" буквально накачано бюджетными деньгами и активами. Номинальная стоимость последних оценивается почти в 400 млн рублей, прибыль по итогам 2021 года - почти 80 млн рублей при 1,7 млрд рублей выручки.
Сумма госконтрактов впечатляет - она составляет почти 1,5 млрд рублей. По большей части с силовыми структурами. На первом месте почивший в Бозе ФСИН с контрактами на 132 млн рублей. Функции этой службы, как и все оборудование, как известно, передано в структуру МВД.

Фото: Rusprofile.ru
А вот на втором - ФКУ "Центральное окружное Управление материально-технического снабжения МВД России" (ФКУ "ЦОУМТС") с общей суммой контрактов на 95,7 млн рублей. Еще один крупный подрядчик - его же структурное подразделение - Приволжское окружное Управление материально-технического снабжения с контрактами на 60,6 млн рублей.
При этом, уголовные дела связаны с другим структурным подразделением того же ЦОУ - Северо-Кавказское. К нему же относится и один из последних заключенных "Лан-Проектом" контрактов на поставку аппаратных комплексов для съема, исследования и анализа данных из мобильных устройств (17,4 млн рублей).
Он датируется маем 2022 года, а летом, как говорилось, фигурантов дела задержали. Исполнение контракта было не закончено, а прекращено, судя по всему, по вышеназванным причинам - предполагаемых хищений и предоставления устройств с неправильными характеристиками.

Фото: Rusprofile.ru
Но и многие другие крупные контракты фирмы оказались неисполненными! Это контракт на 41,3 млн рублей с ФКУ "ЦОУМТС", на 11,1 млн рублей с ФКУ "Двоумтс МВД России", на 30,1 млн рублей с ФКУ "ПОУМТС МВД России" и многие другие. Судя по всему, проблемы были и раньше, и пилить там могли так, что летели только щепки. И только сейчас все это вскрылось.
Прикрывая тылы
Трудно поверить, что руководство МВД было не в курсе ситуации. Ведь в Реестр недобросовестных поставщиков "Лан-Проект" включили только в январе 2023 года, тогда как ряд неисполненных контрактов относятся еще к началу минувшего года.
Есть большое подозрение, что возможные коррупционные схемы могли быть выгодны руководству МВД, или, как минимум, Центрального окружного Управления материально-технического снабжения МВД России - мажорного контрагента "Лан-Проекта".
Центральным окружным Управлением руководит Оксана Самолетова. При этом, само Управление подчиняется Департаменту материально-технического обеспечения МВД России. С января 2022 года им руководит Александр Юрчин.
А до 2018 года тем же Департаментом руководила интереснейшая персона - полковник внутренней службы Ольга Соленова. The Moscow Post неоднократно рассказывал о ее делах во главе Департамента и на других должностях.

Ольга Соленова. Фото: открытые источники
Среди прочего, она должна была быть ответственной за выбор страховой организации для МВД. Госконтракт стоил 13,7 млрд рублей. После его заключения выбранный подрядчик - путная контора ООО Центральное страховое общество оказался в предбанкротном состоянии. Похоже, средства могли просто вывести.
До этого ее Департамент фигурировал в громком скандале о картельном сговоре при поставке продуктов питания для российской полиции. Получить информацию об этом можно на сайте ФАС.
По информации The Moscow Post, госпожа Соленова и нынешняя глава Центрального окружного Управления материально-технического снабжения Оксана Самолетова могут быть не просто коллегами, а давними друзьями. Впрочем, вряд ли кто-то из них подтвердит или опровергнет эту информацию - отмолчатся.
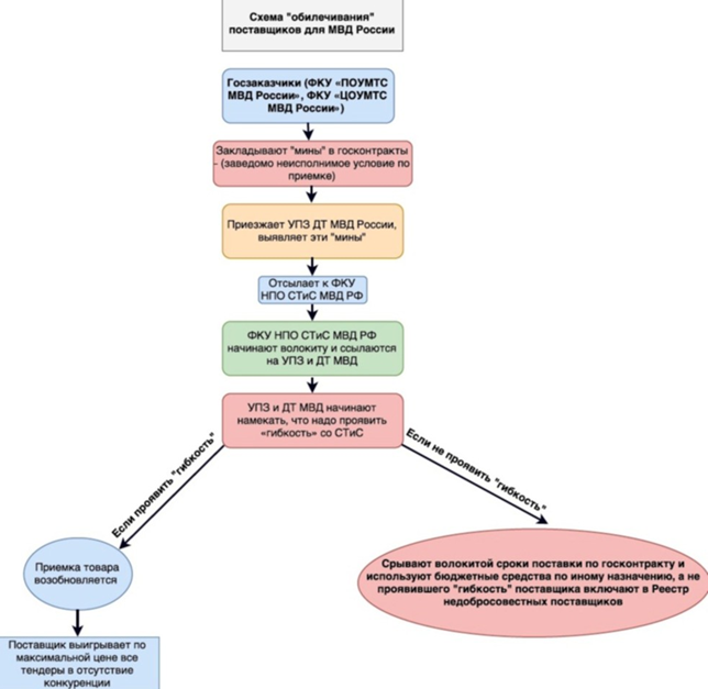
Т.е. в подразделениях тылового обеспечения МВД могут воровать, и воровать по-крупному. В Сети распространяется интересная информация. Как утверждает автор "Любовь Тюмень" на портале forum.guns.ru, якобы не проявивших "гибкость" честных поставщиков могут запросто убрать с рынка госпоставок и создать монополию под "нужного", либо под импортного.

Фото: https://forum.guns.ru/forummessage/339/2020392.html
Не напоминает ли это историю с "Лан-Проектом" и его большими израильскими друзьями, работающими с Моссадом?
На том же портале приводится и конкретный пример якобы действия этой схемы. Речь о задержании за взятки экс-начальника тыла МВД по Камчатке Зоряна Гаврилюка.
По версии следствия, Гаврилюк в 2013 году обеспечил победу ООО "АиР" в конкурсе и заключение контракта с УМВД России по Камчатскому краю на строительство базы авиационного отряда специального назначения.
После заключения контракта Гаврилюк, заведомо зная об отсутствии проектно-сметной документации на строительство объекта, обеспечил согласование подчиненными сотрудниками актов о приемке у юридического лица работ, в том числе и фактически невыполненных, на основании которых производилась необоснованная их оплата из средств федерального бюджета на сумму свыше 87 млн рублей. Об истории пишет ИА "Кам 24".
Так может нашим бравым правоохранителям не останавливаться на одних лишь Сергее Крохине и Антоне Евгращенкове, а поискать казнокрадов в своем собственном руководстве? А заодно и "кротов" иностранных разведок.
Читайте по теме:
Комментарии:
comments powered by Disqus
29.10.2025, 14:15 • Открытия
29.10.2025, 13:42 • Криминал
29.10.2025, 13:39 • Открытия
29.10.2025, 13:36 • Открытия
29.10.2025, 13:33 • Конфликты
29.10.2025, 13:24 • Конфликты
29.10.2025, 13:03 • Конфликты
29.10.2025, 12:57 • Конфликты
29.10.2025, 12:57 • Открытия
29.10.2025, 12:51 • Конфликты
29.10.2025, 12:30 • Конфликты
29.10.2025, 11:51 • Открытия
29.10.2025, 11:42 • Открытия
29.10.2025, 11:39 • Новости
29.10.2025, 11:30 • Новости
29.10.2025, 11:21 • Криминал
29.10.2025, 11:12 • Конфликты